How behavioral onboarding emails increased product usage for Mailgun
Mailgun uses Intercom for automated onboarding emails and decreased time for a user to start using Mailgun from 4 months to less than 1 month. Read more -
PUBLISHED ON
Our Pricing has since changed. You can view our updated pricing here.
Mailgun is an email automation service enabling developers to quickly integrate email into their application.
Integrating Data into Intercom
We started using Intercom back in 2012 mostly to engage with users logged into the control panel to ask for product feedback. Intercom, also a Mailgun customer, is a great platform to engage with your customers within your dashboard. As we monitored users logging into the control panel, we noticed most of our users log in once when they sign up and never log in again. This is mostly due to the fact that our users use the API pulling data directly into their application. Because of this, we really didn’t get a good insight into customer health meaning that just because they weren’t logging into the control panel didn’t mean they didn’t actually use our product.
Beginning of 2015, we began to pull data about our customers into Intercom. We did this by using Apache Spark and Hadoop to read our event feed and produce nightly data aggregations that we import into Intercom using their API and Python’s Requests module. The Apache Spark API is great and SaaS applications like AWS’ Elastic MapReduce make it easier than ever to take advantage of these tools.
We pull in attributes like sign-up date, number of emails sent and more allowing us to intelligently engage with our users based on their profiles.
Onboarding Emails Based on User Behavior
Now that we had data about Mailgun users within Intercom, we were able to set up a series of onboarding emails based on actions that our customers did or did not take.
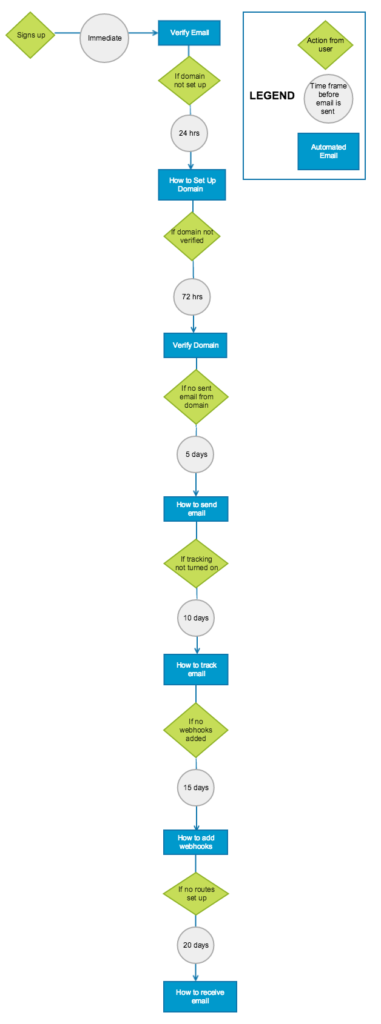
In order to use Mailgun, there are a series of actions a user must take to use our product. For example, the first action is to add a domain. If a user does not add a domain within 24 hours we will see the attribute in Intercom as “domain=has any value.” If no value, a user will receive an email for “add domain.” If true, they will not receive an email.
Here is a diagram of how our onboarding emails are set up.

Decreased time from Free to Paying Customers
We track the length of time it takes for a user to start paying. If you see below, you will notice that when we implemented onboarding emails, we decreased the time for a user to start using Mailgun from 4 months to less than a month.

Helpful Tips
I’m a huge advocate of Intercom not because they’re a Mailgun customer – although that’s always a plus – but because I have been doing customer marketing for over 10 years and have never used a product where I, a marketer, am enabled to engage with our customers in an intelligent way without having to engage a designer or developer for every customer engagement (pulling lists, building a design). We have templates built within the platform and our data is automatically populated via API.
To maximize on your onboarding program, I recommend:
Make them personable - I sign emails either from myself or our support team. Here is an example:

Include helpful articles - If you spend time building your documentation and help center articles, now is the time to share them.
A/B test your emails - We thought many of our users would prefer text emails but it turns out HTML performs better. Also, test different subject lines.
Respond - This is very important because if you don’t respond then it defeats the purpose of making them personable. Often times we get support related questions and because we integrated Intercom with Zendesk (our ticketing system), I can easily send the request to Zendesk and a ticket will automatically be generated and assigned to an email expert.
I hope you find this information useful as you build your onboarding program. If you have questions, please leave them in the comments below and I will get back to you. If you're interested in trying out Mailgun, you can sign up below:







